Instance Verification Kit (IVK)
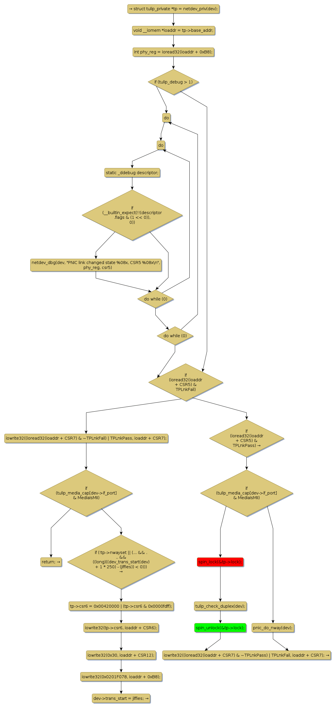
spin lock @ [2418+21+/linux-3.19-rc1/drivers/net/ethernet/dec/tulip/pnic.c]
Instance Signature: lock
|
The Matching Pair Graph:
|
|
Function Name
|
Control Flow Graph (CFG)
|
Events Flow Graph (EFG)
|
Source Correspondence
|
|
pnic_lnk_change
|
|
|
[1444+15+/linux-3.19-rc1/drivers/net/ethernet/dec/tulip/pnic.c]
|